上周,中远海运旗下一艘名为COSCO PACIFIC的集装箱船,满载中国起运货物,在从马来西亚巴生港前往印度Nhava Sheva港的途中,由于瞒报危险品,导致7号船舱突然起火。
船名船次:COSCO PACIFIC 062W中远海运航线代码:CI1共舱船公司:CMA CGM/CNC/APL, COSCO SHIPPING, ZIM/GOLD STAR LINE, MAERSK/SEALAND,OOCL,PIL, WAN HAI挂靠中国港口:上海、宁波、蛇口、南沙

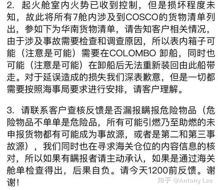
自燃货箱为锂电池货物,又是危险品瞒报!
经查货箱为万海经营,该票提单下共有三个货箱,安排全部卸岸,申报品名:spare parts and accessories(备件和附件),装货港为南沙,卸货港为纳瓦西瓦。起火舱室内火势已受到控制,但是损坏程度未知。


根据大船期显示的信息,该集装箱船本应在1月5号到达印度Nhava Sheva,目前已经跳港停靠在科伦坡,鉴于后期还要检查和确认货损情况,船期已经出现延误。
有从上海,宁波,深圳和广州港配载此船去往巴生港(Port Klang),那瓦西瓦(Nhava Sheva),科伦坡(Colombo)和卡拉奇(Karachi) 港的货主要特别留意,及时和配载的船公司沟通,密切关注船期延误和货损情况,以及共同海损的认定情况!
近期出货请注意,务必购买海运险,平平安安好过年!
哪些贸易术语下需要由我买保险?
请收藏这张图表!

————————
针对开发海外市场:找不到关键人、不了解市场、客户不精准等问题,爱沃客IWORKU越南、土耳其分公司提供一站式的贸易支持,主要服务包括:精准客户邀约、深度市场调研、本地营销外包、实地共享展厅、专业商务服务、一站式本地精准营销服务。
团队成员由当地专业的市场营销人才组成,并整合了当地合作伙伴, 服务涵盖从市场调研,贸易撮合,客户关系维护到整体海外市场开发。
关注公众号iworku,了解最新行业资讯和外贸干货!
